15+ Koleksi Istimewa Peta Konsep Jaringan Hewan Kelas 11
Agustus 06, 2021
Jaringan ikat, Jaringan epitel, Jaringan epitel pada Hewan, Materi JARINGAN HEWAN Kelas 11 PDF, Rangkuman jaringan Hewan Kelas 11, Jaringan otot pada hewan, Letak jaringan saraf pada hewan, Gambar jaringan hewan, Letak jaringan otot pada hewan, Jaringan saraf hewan, Fungsi jaringan otot pada hewan, Fungsi jaringan saraf pada hewan,
15+ Koleksi Istimewa Peta Konsep Jaringan Hewan Kelas 11 - Semua orang suka dengan jaringan hewan. Entah itu gambar, peristiwa, atau kejadian-kejadian yang berhubungan dengan peta konsep jaringan hewan kelas 11, atau hewan untuk dipelihara. Memelihara hewan tentunya bisa menghibur diri atau hobi yang dapat menguntungkan. Dengan adanya jaringan hewan dalam kehidupan sehari-hari, setidaknya bisa merilekskan sedikit segala aktifitas yang berat, ataupun menambah pengetahuan kamu tentang jaringan hewan.
Nah, anda pasti sudah menunggu jaringan hewan yang akan kami berikan bukan? Disini akan kami menampilkan 15+ Koleksi Istimewa peta konsep jaringan hewan kelas 11

Peta Konsep Jaringan Hewan G Huntz . Sumber Gambar : jihanrofidu.blogspot.com
Struktur dan Fungsi Jaringan Hewan Biologi SMA kelas XI
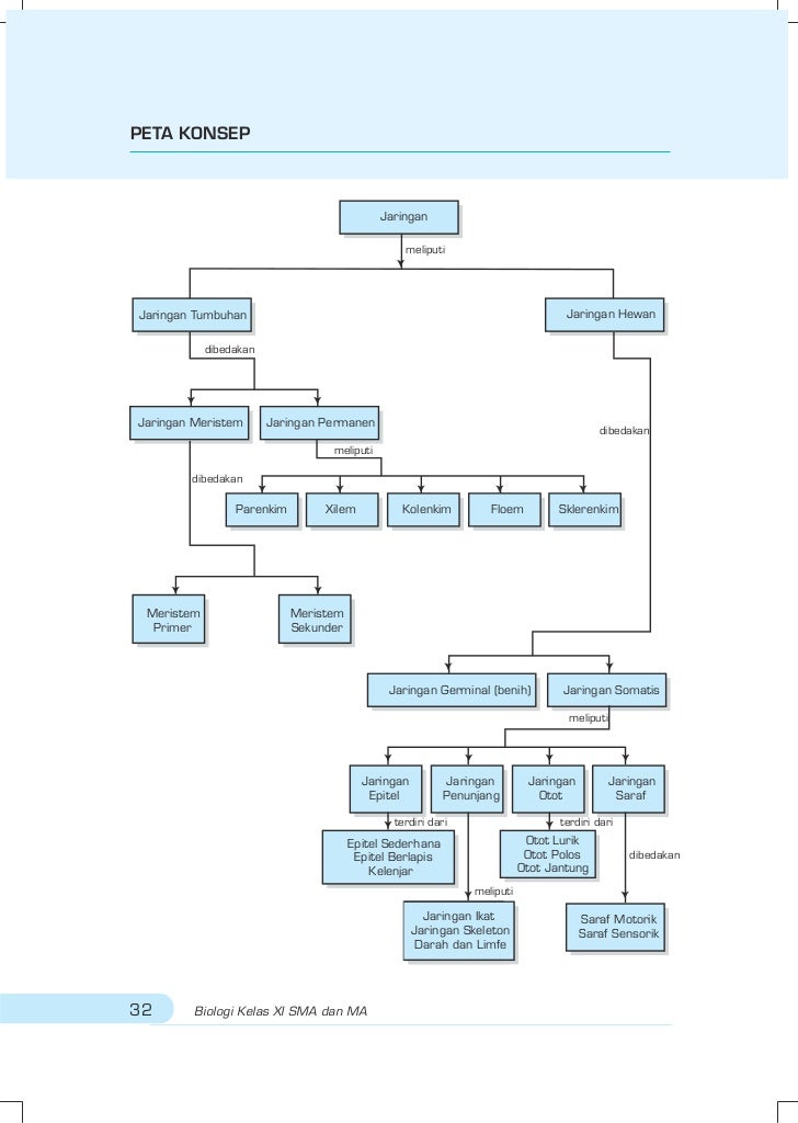
Mar 06 2021 Struktur dan Fungsi Jaringan Hewan Biologi SMA kelas XI 1 Jaringan Hewan Jaringan Epitel Jaringan Ikat Jaringan Otot Jaringan Saraf PETA KONSEP Jaringan Saraf Jaringan Hewan PETA KONSEP 3 Jaringan pembatas dan pelapis yang menyelubungi atau melapisi permukaan organ rongga dan saluran baik di luar maupun di dalam tubuh Berdasarkan

Struktur dan Fungsi Jaringan Hewan Biologi SMA kelas XI . Sumber Gambar : www.slideshare.net
JARINGAN HEWAN materi Biologi Kelas XI Khaerul Asnan
Jun 27 2021 Kami menyajikan informasi terkait Peta Konsep Struktur Dan Jaringan Tumbuhan Ppt Jaringan Hewan Animal Tissue Powerpoint Presentation Id3487744 Pengertian Jaringan Parenkim Ciri Sifat Fungsi Dan Jenisnya Struktur Dan Fungsi Jaringan Tumbuhan Kelas 11

Jaringan Hewan . Sumber Gambar : www.slideshare.net
Peta Konsep Struktur Dan Jaringan Tumbuhan
Sep 22 2021 Rpp Jaringan Hewan Kelas Xi Kurikulum 2013 Doc Bab Ii Struktur Dan Fungsi Jaringan Pada Hewan Vertebrata Khoir Nisak Academia Edu Doc Makalah Jaringan Hewan Dan Manusia Zalwa Nadia Academia Edu Peta Konsep Tentang Struktur Dan Fungsi Jaringan Tumbuhan Berbagai Struktur

Hanna Chairunnisa Peta Konsep Struktur Dan Jaringan Hewan . Sumber Gambar : hannachairunnisaa.blogspot.com
Sistem Jaringan Hewan Pdf
Nov 26 2013 Peta Konsep Struktur Dan Jaringan Hewan Dalam Mata Kuliah Media Dan Teknologi Pembelajaran Dengan Dosen Pengampu Ibu Yanti Herlanti Unknown di 23 11 Kirimkan Ini lewat Email BlogThis Berbagi ke Twitter Berbagi ke Facebook Bagikan ke Pinterest 33 komentar Unknown 27 November 2013 04 42 peta konsep yang bagus hann dan mudah untuk di

Peta Konsep Jaringan Hewan G Huntz . Sumber Gambar : jihanrofidu.blogspot.com
Hanna Chairunnisa Peta Konsep Struktur Dan Jaringan Hewan
Biologi Kelas 11 Semester 1 ahli zoologi tahun 1838 menemukan adanya kesamaan yang terdapat pada struktur jaringan tumbuhan dan hewan Mereka mengajukan konsep bahwa makhluk hidup terdiri atas sel konsep yang kata endoplasmik berarti di dalam sitoplasma dan retikulum diturunkan dari bahasa latin yang berarti jaringan

Peta Konsep Struktur Dan Fungsi Jaringan Hewan . Sumber Gambar : struktur.shareinspire.me
Struktur Dan Fungsi Sel
Tag peta konsep jaringan tumbuhan kelas 11 Jaringan Tumbuhan Oleh duniapcoid Diposting pada 08 09 2021 Pengertian Jaringan Tumbuhan Menurut Drs Yayan Sutrian yang dimaksud dengan jaringan adalah tiap tiap kumpulan protoplas yang mempunyai dinding atau merupakan suatu kumpulan sel yang bentuk dan fungsinya sama Dengan batasan
.png)
Peta konsep jaringan hewan dan tumbuhan Pustaka Pandani . Sumber Gambar : pustaka.pandani.web.id
peta konsep jaringan tumbuhan kelas 11
Materi Jaringan Hewan Jenis Fungsi Letak Gambar Dan Contohnya Jaringan Hewan merupakan jaringan yang terdiri atas sekumpulan sel sel hewan yang memiliki fungsi asal struktur yang sama Di alam semesta ini kita dapat mengetahui ada makhluk hidup dan makhluk tak hidup
Peta Konsep Jaringan Pengertian . Sumber Gambar : cpengertian.blogspot.com
4 Jaringan Hewan Jenis Fungsi Letak Gambar dan Contoh
Aug 30 2014 Rpp jaringan hewan kelas xi kurikulum 2013 1 RENCANA PELAKSANAAN PEMBELAJARAN STRUKTUR JARINGAN HEWAN 3 X PERTEMUAN Satuan Pendidikan SMAN 3 WATANSOPPENG Mata Pelajaran Biologi Kelas Semester XI Ganjil Materi Pokok Struktur jaringan hewan Alokasi Waktu 6 x 45 menit KOMPETENSI INTI KI1 Menghargai dan menghayati ajaran

Peta Konsep Struktur Dan Fungsi Jaringan Hewan . Sumber Gambar : struktur.shareinspire.me
Rpp jaringan hewan kelas xi kurikulum 2013
JARINGAN TUMBUHAN Jaringan tumbuhan Assalamualaikum Kali ini Synaoo com akan menyajikan materi Biologi Kelas 11 Semester 1 yaitu Bab Jaringan Tumbuhan ANALISIS MATERI Tingkat Kesulitan MEDIUM PETA KONSEP A Jaringan pada Tumbuhan1 Jaringan Meristem2 Jaringan DewasaB Organ Tumbuhan1 Akar2 Batang3 Daun4 Bunga5 Buah6 BijiC Kultur Jaringan1

Struktur dan Fungsi Jaringan Hewan Biologi SMA kelas XI . Sumber Gambar : www.slideshare.net
materi biologi kelas 11 semester 1 Situs Belajar Online

Struktur dan Fungsi Jaringan Hewan Biologi SMA kelas XI . Sumber Gambar : www.slideshare.net

Jaringan hewan 1 . Sumber Gambar : www.slideshare.net

Struktur dan Fungsi Jaringan Hewan Biologi SMA kelas XI . Sumber Gambar : www.slideshare.net

Peta Konsep Struktur Dan Fungsi Jaringan Hewan . Sumber Gambar : struktur.shareinspire.me
Peta Konsep Struktur Dan Fungsi Jaringan Hewan . Sumber Gambar : struktur.shareinspire.me

Peta Konsep Struktur Dan Jaringan Tumbuhan . Sumber Gambar : struktur.shareinspire.me

PPT ANIMALIA PowerPoint Presentation free download ID . Sumber Gambar : www.slideserve.com

Struktur dan Fungsi Jaringan Hewan Biologi SMA kelas XI . Sumber Gambar : www.slideshare.net
Peta Konsep Struktur Dan Fungsi Jaringan Hewan . Sumber Gambar : struktur.shareinspire.me

Contoh Peta Minda Hewan . Sumber Gambar : kumpulan-gambar02.blogspot.com

Struktur dan jaringan hewan . Sumber Gambar : www.slideshare.net

KINGDOM ANIMALIA alifianaainunnisa . Sumber Gambar : alifianaainunnisa.wordpress.com

Struktur dan Fungsi Jaringan Hewan Biologi SMA kelas XI . Sumber Gambar : www.slideshare.net

jaringan ikat B I O L O G I . Sumber Gambar : slowslowly.wordpress.com

Peta Konsep Struktur Dan Fungsi Tumbuhan Berbagai Struktur . Sumber Gambar : berbagaistruktur.blogspot.com

Tugas uts tik . Sumber Gambar : www.slideshare.net

Ekosistem kelas1 biologi . Sumber Gambar : www.slideshare.net
Tetes ilmu Peta Konsep dan BDK Jaringan tumbuhan . Sumber Gambar : tetesilmu.blogspot.com
gc5tuVFX6gb . Sumber Gambar : biohikmah.blogspot.com
Peta Konsep Struktur Dan Jaringan Tumbuhan . Sumber Gambar : struktur.shareinspire.me

Kelas2 biologi eva latifah hanum 2 . Sumber Gambar : www.slideshare.net

Buku Biologi SMA Kelas XI BSE 2009 Eva Latifah Hanum . Sumber Gambar : www.slideshare.net

Peta Konsep Struktur Dan Fungsi Tumbuhan Berbagai Struktur . Sumber Gambar : berbagaistruktur.blogspot.com

Ciri Ciri Mahluk Hidup Soal dan Jawaban Cara Praktikum . Sumber Gambar : file-education.blogspot.com
.jpg)
GEJALA ALAM BIOTIK DAN ABIOTIK . Sumber Gambar : biohikmah.blogspot.com